Use GitOps workflow for building a production grade on-premise Kubernetes cluster on cheap VPS provider, with complete CI/CD 🎉
This is the Part IX of more global topic tutorial. Back to guide summary for intro.
Better logging
Default ASP.NET logging are not very standard, let’s add Serilog for real requests logging with duration and status code:
dotnet add src/KubeRocks.WebApi package Serilog.AspNetCore// ...
builder.Host.UseSerilog((ctx, cfg) => cfg .ReadFrom.Configuration(ctx.Configuration) .WriteTo.Console());
var app = builder.Build();
app.UseSerilogRequestLogging();
// ...Logs through Loki explorer stack should be far more readable.
Zero-downtime deployment
All real production app should have liveness & readiness probes. It generally consists on particular URL which return the current health app status. We’ll also include the DB access health. Let’s add the standard /healthz endpoint, which is dead simple in ASP.NET Core:
dotnet add src/KubeRocks.WebApi package Microsoft.Extensions.Diagnostics.HealthChecks.EntityFrameworkCore// ...
builder.Services .AddHealthChecks() .AddDbContextCheck<AppDbContext>();
var app = builder.Build();
// ...
app.MapControllers();app.MapHealthChecks("/healthz");
app.Run();And you’re done ! Go to https://localhost:xxxx/healthz to confirm it’s working. Try to stop the database with docker compose stop and check the healthz endpoint again, it should return 503 status code. Then push the code.
Note
The Microsoft.Extensions.Diagnostics.HealthChecks package is very extensible, you can add any custom check to enrich the health app status.
And finally the probes:
# ...spec: # ... template: # ... spec: # ... containers: - name: api # ... livenessProbe: httpGet: path: /healthz port: 80 initialDelaySeconds: 10 periodSeconds: 10 readinessProbe: httpGet: path: /healthz port: 80 initialDelaySeconds: 10 periodSeconds: 10Note
Be aware of difference between liveness and readiness probes. The first one is used to restart the pod if it’s not responding, the second one is used to tell the pod is not ready to receive traffic, which is vital for preventing any downtime.
When Rolling Update strategy is used (the default), the old pod is not killed until the new one is ready (aka healthy).
Telemetry
The last step but not least for a total integration with our monitored Kubernetes cluster is to add some telemetry to our app. We’ll use OpenTelemetry for that, which becomes the standard library for metrics and tracing, by providing good integration to many languages.
Application metrics
Install minimal ASP.NET Core metrics is really a no-brainer:
dotnet add src/KubeRocks.WebApi package OpenTelemetry.Extensions.Hosting --prereleasedotnet add src/KubeRocks.WebApi package OpenTelemetry.Instrumentation.AspNetCore --prereleasedotnet add src/KubeRocks.WebApi package OpenTelemetry.Instrumentation.EntityFrameworkCore --prereleasedotnet add src/KubeRocks.WebApi package OpenTelemetry.Exporter.Prometheus.AspNetCore --prerelease//...
builder.Services.AddOpenTelemetry() .WithMetrics(b => { b .AddAspNetCoreInstrumentation() .AddPrometheusExporter() .AddMeter( "Microsoft.AspNetCore.Hosting", "Microsoft.AspNetCore.Server.Kestrel" ); });
var app = builder.Build();
app.UseOpenTelemetryPrometheusScrapingEndpoint();
//...Relaunch app and go to https://demo.kube.rocks/metrics to confirm it’s working. It should show metrics after each endpoint call, simply try https://demo.kube.rocks/Articles.
Now you can easily import ASP.NET specific grafana dashboards for visualizing.
Hide internal endpoints
After push, you should see /metrics live. Let’s step back and exclude this internal path from external public access. We have 2 options:
- Force on the app side to listen only on private network on
/metricsand/healthzendpoints - Push all the app logic under
/apipath and let Traefik to include only this path
Let’s do the option 2. Add the api/ prefix to controllers to expose:
//...[ApiController][Route("api/[controller]")]public class ArticlesController { //...}Let’s move Swagger UI under /api path too:
//...
if (app.Environment.IsDevelopment()){ app.UseSwagger(c => { c.RouteTemplate = "/api/{documentName}/swagger.json"; }); app.UseSwaggerUI(c => { c.SwaggerEndpoint("v1/swagger.json", "KubeRocks v1"); c.RoutePrefix = "api"; });}
//...Note
You may use ASP.NET API versioning, which work the same way with versioning URL path.
All is left is to include only the endpoints under /api prefix on Traefik IngressRoute:
#...apiVersion: traefik.io/v1alpha1kind: IngressRoute#...spec: #... routes: - match: Host(`demo.kube.rocks`) && PathPrefix(`/api`) #...Now the new URL is https://demo.kube.rocks/api/Articles. Any path different from api will return the Traefik 404 page, and internal paths as https://demo.kube.rocks/metrics is not accessible anymore. An other additional advantage of this config, it’s simple to put a separated frontend project under / path (covered later), which can use the under API without any CORS problem natively.
Prometheus integration
It’s only a matter of new ServiceMonitor config:
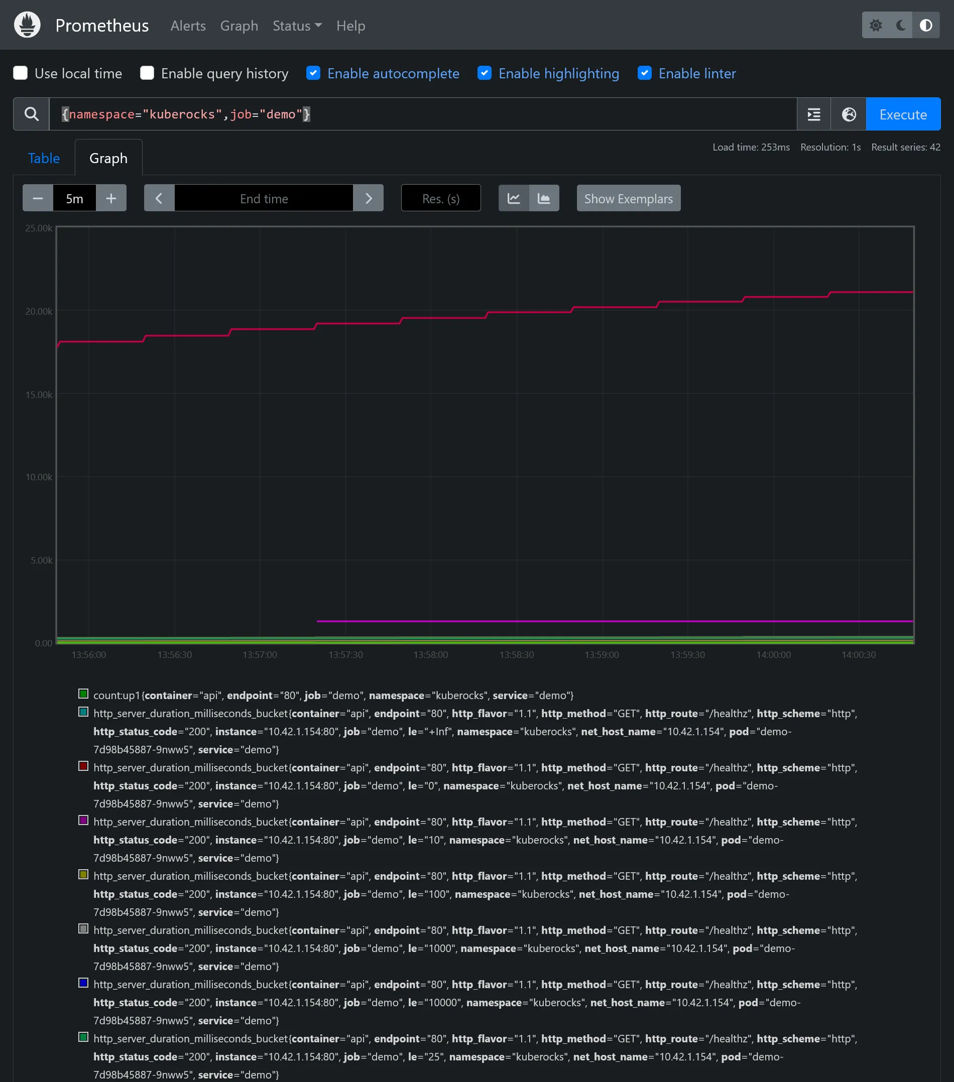
---apiVersion: monitoring.coreos.com/v1kind: ServiceMonitormetadata: name: demo namespace: kuberocksspec: endpoints: - targetPort: 80 selector: matchLabels: app: demoAfter some time, You can finally use the Prometheus dashboard to query your app metrics. Use {namespace="kuberocks",job="demo"} PromQL query to list all available metrics:

Application tracing
A more useful case for OpenTelemetry is to integrate it to a tracing backend. Tempo is a good candidate, which is a free open-source alternative to Jaeger, simpler to install by requiring a simple s3 as storage, and compatible to many protocols as Jaeger, OTLP, Zipkin.
Installing Tempo
It’s another Helm Chart to install as well as the related grafana datasource:
resource "kubernetes_namespace_v1" "tracing" { metadata { name = "tracing" }}
resource "helm_release" "tempo" { chart = "tempo" version = "1.7.2" repository = "https://grafana.github.io/helm-charts"
name = "tempo" namespace = kubernetes_namespace_v1.tracing.metadata[0].name
set { name = "tempo.storage.trace.backend" value = "s3" }
set { name = "tempo.storage.trace.s3.bucket" value = var.s3_bucket }
set { name = "tempo.storage.trace.s3.endpoint" value = var.s3_endpoint }
set { name = "tempo.storage.trace.s3.region" value = var.s3_region }
set { name = "tempo.storage.trace.s3.access_key" value = var.s3_access_key }
set { name = "tempo.storage.trace.s3.secret_key" value = var.s3_secret_key }
set { name = "serviceMonitor.enabled" value = "true" }}
resource "kubernetes_config_map_v1" "tempo_grafana_datasource" { metadata { name = "tempo-grafana-datasource" namespace = kubernetes_namespace_v1.monitoring.metadata[0].name labels = { grafana_datasource = "1" } }
data = { "datasource.yaml" = <<EOFapiVersion: 1datasources:- name: Tempo type: tempo uid: tempo url: http://tempo.tracing:3100/ access: proxyEOF }}Use the Test button on https://grafana.kube.rocks/connections/datasources/edit/tempo to confirm it’s working.
OpenTelemetry
Let’s firstly add another instrumentation package specialized for Npgsql driver used by EF Core to translate queries to PostgreSQL:
dotnet add src/KubeRocks.WebApi package OpenTelemetry.Exporter.OpenTelemetryProtocol --prereleasedotnet add src/KubeRocks.WebApi package Npgsql.OpenTelemetryThen bridge all needed instrumentation as well as the OTLP exporter:
//...
builder.Services.AddOpenTelemetry() //... .WithTracing(b => { b .SetResourceBuilder(ResourceBuilder .CreateDefault() .AddService("KubeRocks.Demo") .AddTelemetrySdk() ) .AddAspNetCoreInstrumentation(b => { b.Filter = ctx => { return ctx.Request.Path.StartsWithSegments("/api"); }; }) .AddEntityFrameworkCoreInstrumentation() .AddNpgsql() .AddOtlpExporter(); });
//...Then add the exporter endpoint config in order to push traces to Tempo:
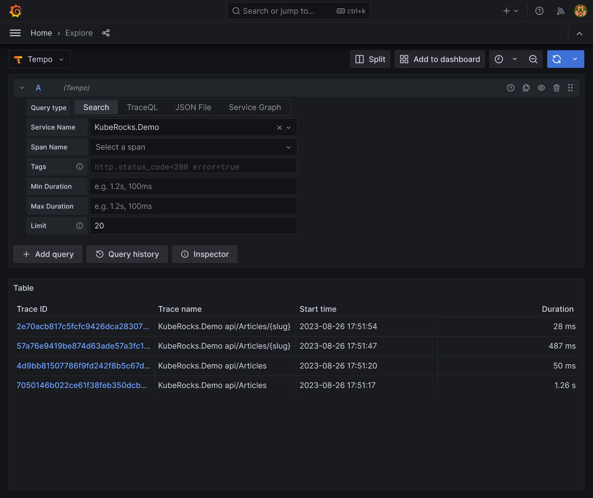
#...spec: #... template: #... spec: #... containers: - name: api #... env: #... - name: OTEL_EXPORTER_OTLP_ENDPOINT value: http://tempo.tracing:4317Call some API URLs and get back to Grafana / Explore, select Tempo data source and search for query traces. You should see something like this:

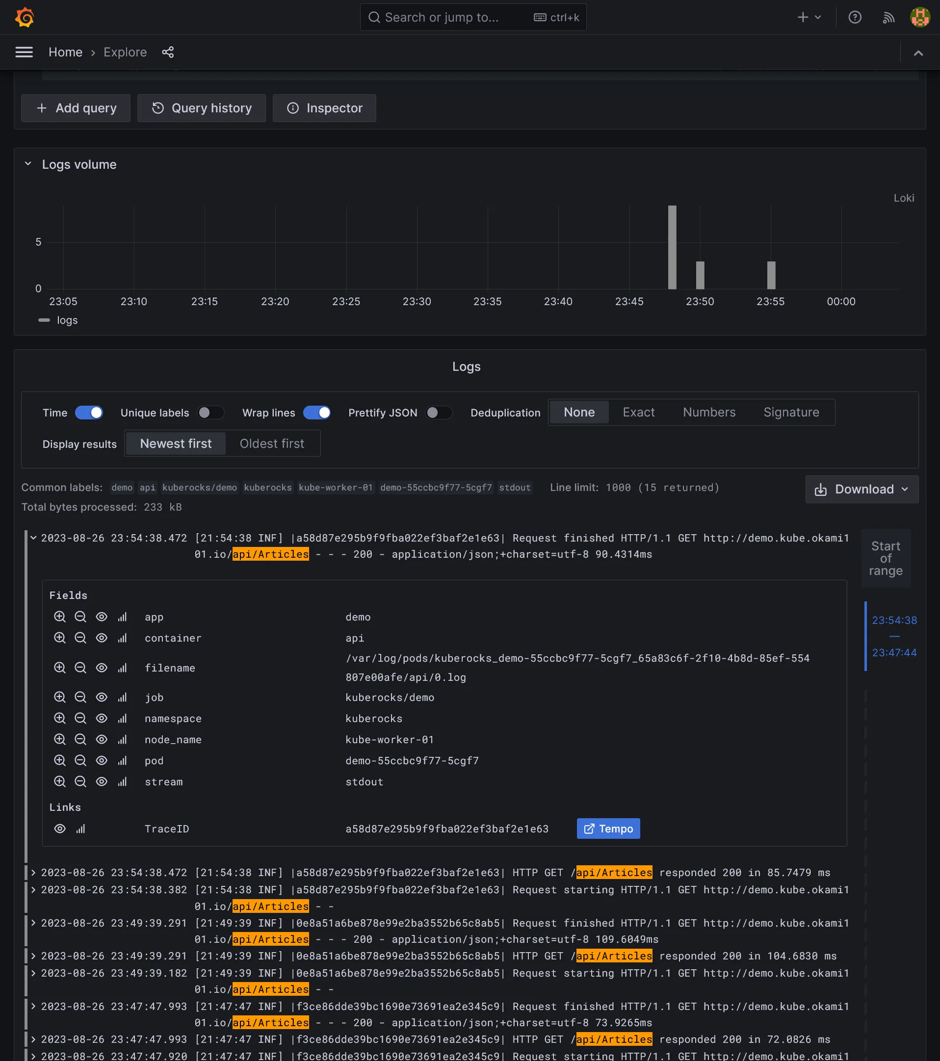
Click on one specific trace to get details. You can go through HTTP requests, EF Core time response, and even underline SQL queries thanks to Npgsql instrumentation:

Correlation with Loki
It would be nice to have directly access to trace from logs through Loki search, as it’s clearly a more seamless way than searching inside Tempo.
For that we need to do 2 things:
- Add the
TraceIdto logs in order to correlate trace with log. In ASP.NET Core, aTraceIdcorrespond to a unique request, allowing isolation analyze for each request. - Create a link in Grafana from the generated
TraceIdinside log and the detail Tempo view trace.
So firstly, let’s take care of the app part by attaching the OpenTelemetry TraceId to Serilog:
dotnet add src/KubeRocks.WebApi package Serilog.Enrichers.Span//...
builder.Host.UseSerilog((ctx, cfg) => cfg .ReadFrom.Configuration(ctx.Configuration) .Enrich.WithSpan() .WriteTo.Console( outputTemplate: "[{Timestamp:HH:mm:ss} {Level:u3}] |{TraceId}| {Message:lj}{NewLine}{Exception}" ));
//...It should now generate that kind of logs:
[23:22:57 INF] |aa51c7254aaa10a3f679a511444a5da5| HTTP GET /api/Articles responded 200 in 301.7052 msNow Let’s adapt the Loki datasource by creating a derived field inside jsonData property:
resource "kubernetes_config_map_v1" "loki_grafana_datasource" { #...
data = { "datasource.yaml" = <<EOFapiVersion: 1datasources:- name: Loki #... jsonData: derivedFields: - datasourceName: Tempo matcherRegex: "\\|(\\w+)\\|" name: TraceID url: "$$${__value.raw}" datasourceUid: tempoEOF }}This where the magic happens. The \|(\w+)\| regex will match and extract the TraceId inside the log, which is inside pipes, and create a link to Tempo trace detail view.

This will give us the nice link button as soon as you you click a log detail:

9th check ✅
We have done for the basic functional telemetry ! There are infinite things to cover in this subject, but it’s enough for this endless guide. Go next part, we’ll talk about feature testing, code metrics and code coverage.